近日,91探花
菊花遗传与种质创新团队在New Phytologist发表了题为“Molecular Module of CmMYB15-like-Cm4CL2 Regulating Lignin Biosynthesis of Chrysanthemum (Chrysanthemum morifolium) in Response to Aphid (Macrosiphoniella sanbourni) Feeding”的研究论文,揭示了菊花中CmMYB15-like-Cm4CL2分子模块调控菊花响应蚜虫取食从而促进木质素合成的分子机制。

菊花是中国十大传统名花和世界四大切花之一,具有极高的观赏及经济价值。然而,蚜虫是菊花最主要的虫害之一,其直接夺取植株养分而限制菊花生长,蚜虫还可传播病毒、诱发霉污病等,严重影响产量和品质,导致严重的经济损失。植物抗蚜性优异基因的挖掘及抗蚜性机制的解析则是实现抗蚜性定向育种的关键。
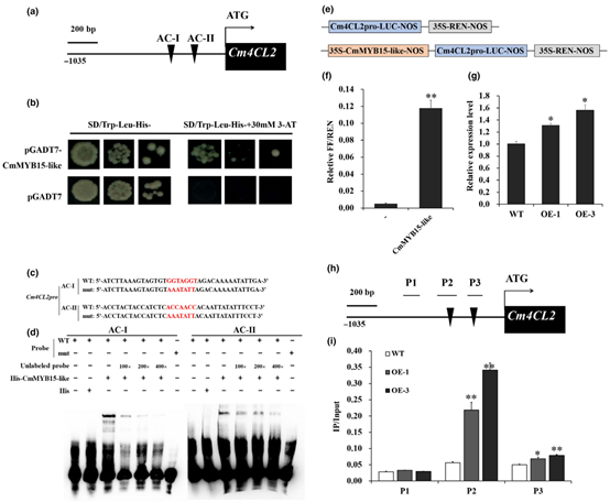
为此,本研究在前期发现蚜虫取食诱导木质素积累的基础上,借助分子生物学等手段解析响应蚜虫取食差异表达的木质素合成关键基因,发掘出响应蚜虫取食差异表达的木质素合成路径中关键限速酶编码候选基因Cm4CL2,以此为切入点,证实了其调控木质素合成的作用和提高菊花抗蚜性的功能;进一步克隆分析Cm4CL2启动子序列区的关键顺式作用元件,挖掘出其上游转录调控因子CmMYB15-like,并借助酵母单杂交、EMSA、ChIP-qPCR及双荧光素酶试验验证CmMYB15-like与Cm4CL2启动子直接结合;通过转基因证实了CmMYB15-like调控木质素合成的功能,并在CmMYB15-like过表达转基因植株中瞬时沉默Cm4CL2基因,证实了CmMYB15-like调控的木质素合成和对菊花抗蚜性的提高依赖于Cm4CL2。

图1,CmMYB15-like直接结合Cm4CL2基因启动子区域并激活该基因表达

图2 CmMYB15-like调控的木质素合成和对菊花抗蚜性的提高依赖于Cm4CL2
本研究率先阐述了植物响应蚜虫取食快速诱导木质素合成的分子机制。相关发现丰富了植物木质素合成调控和植物抗蚜性机械防御的分子机理,为菊花的抗蚜性育种提供了理论依据。
91探花
已毕业博士李菲和在读博士张一为该论文共同第一作者,陈素梅教授为论文通讯作者。菊花遗传与种质创新团队的陈发棣教授、蒋甲福教授、王利凯教授、周李杰博士,以及在读博士生王新慧和毕业研究生田畅等参与了该工作。该研究受国家重点研发计划和国家自然科学基金等项目资助。